建工雇主险伤残10级赔付比例5%,10级伤残了,保额100万赔5万吗?(团队亲历)
一建筑公司客户,跟我抱怨,保险公司理赔坑人,并顺手给我发来一份由劳动人事争议仲裁委下的仲裁调解书。
原来一个工人,在工地出现意外,导致工伤鉴定为十级伤残。工人与建筑公司经劳动仲裁调解,建筑公司赔偿总额为48000元。

建筑公司报怨,我向保险公司购买了保额人均保额100万建工安责险,按照保单规定,10级伤残保险金给付比例为5%,但保险公司只赔了3万多,完全坑人。


我去查了一下保单,发现确实保单规定上是10级伤残保险金给付比例为5%。因为处理过类似客户投诉的理赔案例,所以我心中明白,客户对该条款有误解。但为了确保查实完整信息,我又找理赔了解了案件的详细情况。理赔回复我:
该伤者工伤已赔付:一次性伤残补助金59220;一次性医疗补助金25380(3个月本人工资8460);医疗费; 仲裁需另赔付:总计48000元;其中一次性伤残就业补助金为25380;误工费、护理费合计22620;我司方案:一次性伤残就业补助金25380;误工费9000(已按保额封顶)。
于是我只好跟客户解释,根据保单规定,赔付标准按照工伤规定,那么就必须参照工伤规定的标准来赔付,保单约定10级伤残赔付保额5%,含义是保额100万情况下,商业保险公司的最高赔付额度是5万,但赔付仍然参照工伤规定或仲裁裁决或法院判决。

这个伤者已从工伤保险获得了一次性伤残补助金,一次性医疗补助金,及按社保范围下的医疗费部分。那仲裁委的裁决只需赔付一次性伤残就业补助金为25380;误工费、护理费合计22620;那根据保单条款规定,一次性伤残就业补助金25380是保单覆盖的赔偿责任,属于10级伤残5万的额度下赔付。至于另外的误工费、护理费合计22620,由于保单责任只包含误工费,按条款规定每天100元单次限90天,保险公司确实按条款封顶赔付了,另外的护理费不属于保单责任。
所以保险公司确实按照保险责任封顶赔付了。
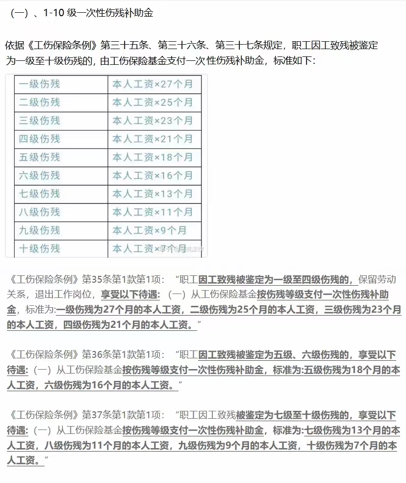
在此,就这个案例,大家也可以顺带了解下福建省的工伤条例。如图

总结:
这个案例比较完美体现了保险的风险损失补偿原则。如果施工企业没有事前投保工伤保险与商业保险,那么伤者在遭受意外且定残后,一次性伤残补助金、一次性医疗补助金、医疗费;一次性伤残就业补助金;误工费、护理费等合计赔付将超过12万元。
近年来,财险公司由于高额赔付率,逐渐停售了该险种。我们希望施工企业都能购买到合适的保险,如果有需要协助的,欢迎联系我们。