保险知识分享网
Toggle navigation
保险知识及财险产品
寿险及其它产品
理赔及业务分享
关于我们
联系我们
您所在的位置:
保险知识>
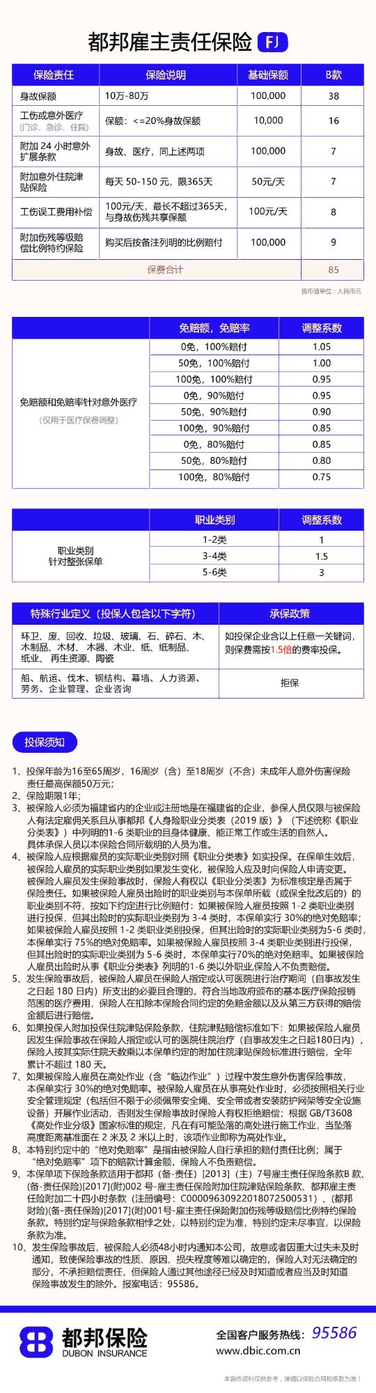
雇主责任险
福建都邦雇主责任险
适合于物流行业,建筑工程行业,制造业等,保额高、费率低